
Eurorack EngrEDU VCO 1
Eurorack VCO 1 (Version 1.0)

Prototype Stage
Electronic Druid website has several CEM3340 VCO (Voltage Controlled Oscillator) designs.
The original CEM3340 VCO was used as a start and modified to include more features.

The circuit is compatible with eurorack modules (+/- 12V).

After getting an idea on the desired functionalities, input and outputs, the circuit was built on protoboards.

Reference Designs
Design Stage
3D Model
During design stage, Fusion 360 and KiCad were used to model the board and get an idea on how the board would look like.

This module has 2 PCB boards (PCB A and PCB B) and 1 Panel board.
Panel Board

Inputs
- 2 voltage/octave
- Exponential FM
- Linear FM
- PWM
- Sync (Hard and Soft)
- Fine
- Coarse (Frequency)
Outputs
- Sine
- Triangle
- Pulse
- Ramp
- Square
- Mix Out
PCB A

Schematics
Interactive HTML BOM – PCB A
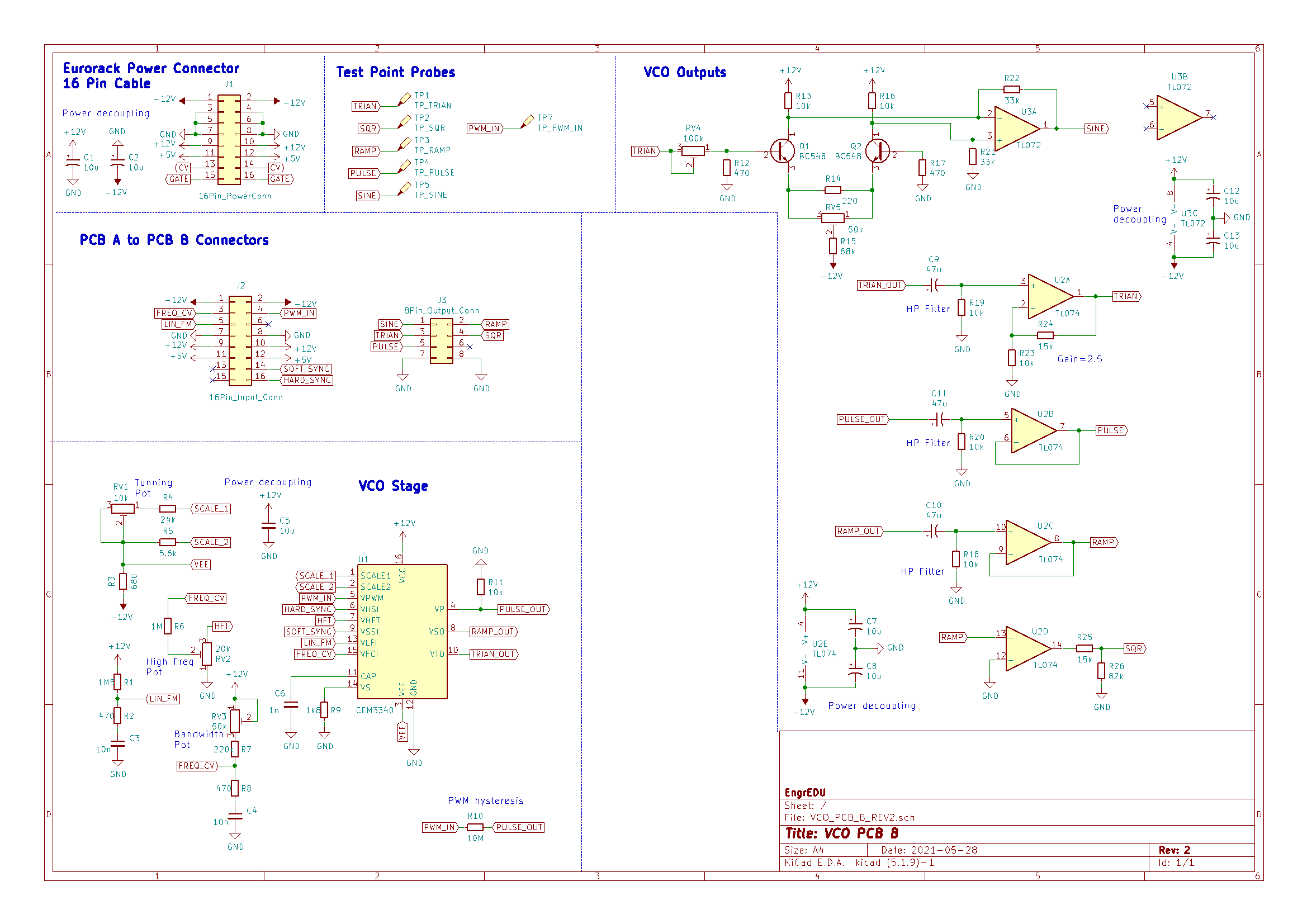
PCB B

Schematics
Interactive HTML BOM – PCB B
Assemble Stage
Testing Stage
Testing setup
- The EngrEDU VCO 3340 is attached to the TipTop audio Eurorack and it is powered by the TipTop audio uZeus
- Oscilloscope: Keysight MSOX3012T – 100MHz @ 5GSa/s
- All waveforms were tested and plotted using the oscilloscope. The graphs will show peak to peak, maximum and minimum voltage.

Sine Wave


Triangle Wave


Pulse Wave – 0% PWM


Pulse Wave – 50% PWM


Pulse Wave – 100% PWM


Sawtooth Wave


Square Wave


Mix Out – All Waves Off


Mix Out – Square Wave


Mix Out – Triangle Wave


Mix Out – Sine Wave


Mix Out – Pulse Wave – 0% PWM


Mix Out – Pulse Wave – 50% PWM


Mix Out – Pulse Wave – 100% PWM


Mix Out – Sawtooth Wave


Mix Out – Random Wave


Mix Out – “Maximum” Wave


Performance Stage







