
Analog Levitation
Analog Levitation System
✔️ Introduction
Zelton sells this Electromagnetic Levitation System (Link) that is controlled using a microcontroller.

Fun to play with, but then I thought, let’s try to do this with all analog components.
✔️ Design Stage
Reference Design
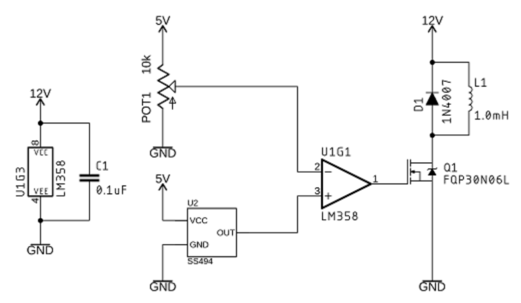
There is a reference project from Sparkfun (Link), that I used as a starting point.


Iteration 1
The first iteration of the prototype, is pretty much a replica of sparkfuns schematic. However, between the hall effect sensor and the Op Amp, I needed to incorporate a low-pass filter (LPF).
I was having a challenge on controlling the position of the magnet. It turns out that the coil current noise/EMI was coupling into the hall effect sensor, making it impossible to control. By including a LPF, that calms the “fast stuff” (PWM ripple, coil spikes, and wiring pickup), and the controller will work properly.


Iteration 2
Iteration 1 is working with two power supplies, a 12V and 5V.
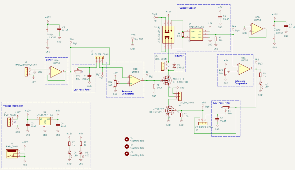
Iteration 2, includes a voltage regulator so I can power the entire system with a single power supply.
The low-pass filter between the hall effect sensor and Op Amp was also redesigned with a buffer in between so the LPF doesn’t load and interfere with the hall effect sensor.



Iteration 3
Iteration 2 has a power comsumption issue. When the magnet is not present, the Op Amp saturates and the coil is always on, pulling maximum currrent, and making the MOSFET “hot” 🥵
For iteration 3, I added a current sensor by the drain of the main MOSFET. If the current goes above a certain threshold, the MOSFET that controls the coil should be turnned off.
A second MOSFET is responsible to turn on/off the first MOSFET and it is controlled by the IN169 analog current sensor (Link) and an additional Op Amp.


Iteration 4
For the final interaction, I added an additional LPF between the second MOSFET and the current sensor comparator, and added some additional jumpers so I could test the system for different configurations.

✔️ Assemble Stage
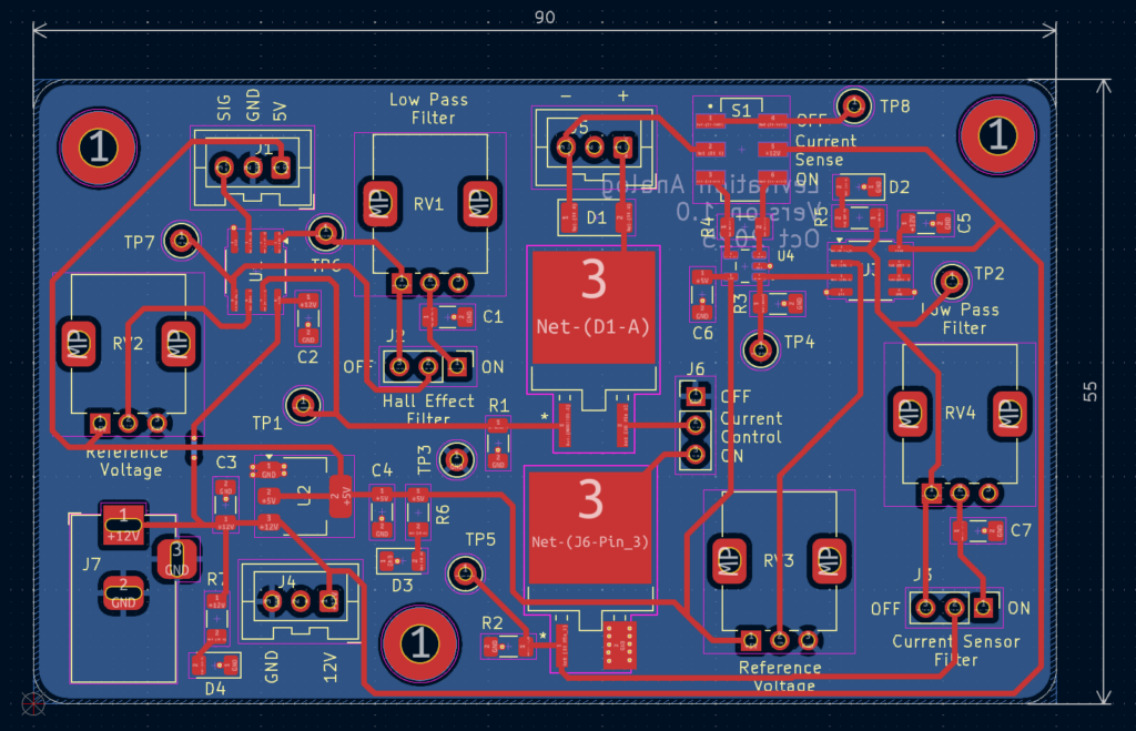
The boards were manufactured by PCBWay
As Always, a fantastic job.


Partially assembled by PCBWay.


I finished soldering the potentiometers, JST connectors and THT switches.


🔧 Testing Stage
After twisting some knobs, all working as expected 🙂

✔️ GitHub Repository
✔️ References
- [Ref 1] “Electromagnetic Levitation System”, by Zeltom
- [Ref 2] “Magnetic Levitation”, by Sparkfun
- [Ref 3] “INA169 Analog Current Sensor”, Texas Instruments [Datasheet]
- [Ref 4] “Magnetic Levitation Coil DIY”, Amazon Kit
Sponsor




